全國大學生廣告藝術大賽(以下簡稱“大廣賽”)一直以來以企業真實營銷項目作為命題,讓大學與企業交互,線上線下互動交流,提升學生實踐和創新能力,產生出大量優秀作品。大廣賽的舉辦,讓更多的大學生深入了解了課工場的企業文化理念及優秀的產品,并在大學生這個龐大群體中,產生了深遠的影響。
課工場作為享有政府公信力的高端職業教育平臺,積極助力國家人才培養,獲得了國家政府及相關單位的大力支持。課工場初次加入到大廣賽出題方品牌,便成功集結到了上萬組作品。本篇文章將對課工場互動類、廣播類及文案類的作品進行賞析。
課工場互動類作品共有9組獲獎,其中二等獎1組、三等獎4組及優秀獎4組;宇愖髌芬鬄榫哂袆撘夂突有浴⒁子趥鞑サ腍5廣告,可引發大學生參與及二次傳播。來自武漢理工大學藝術與設計學院學生的作品《人生之路,等你征服》是以趣味游戲的形式進行設計,通過控制上下鍵獲得課工場專屬能量,從而加快游戲速度。體驗完游戲后可點擊分享,也可觀看課工場宣傳廣告視頻。由于游戲是偏向于娛樂性,會讓大部分用戶產生興趣,并能在一定程度上增加課工場和課工場APP的知名度,從而實現營銷的作用。

(《人生之路,等你征服》截圖)
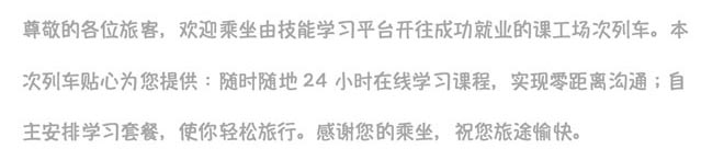
廣播類共有19組獲獎作品,其中一等獎1組,二等獎1組、三等獎4組以及優秀獎13組。廣播類作品需提供15秒或30秒的廣播廣告,通過音頻形式對課工場APP的產品功能及其獨特價值進行傳播。鄭州工程技術學院傳媒學院學生的作品《旅途時光》通過模仿列車上的廣播播報,對“課工場次列車”進行播報宣傳,并將課工場APP的特征及優勢融入其中。該創意作品讓大眾對品牌產生了清晰地認知并留下深刻印象。

(《旅途時光》文案內容)
大廣賽將文案類作品分為廣告語及長文案兩類進行評判,廣告語共7組作品獲獎,含三等獎2組及優秀獎5組;長文案共4組作品獲獎,含三等獎1組及優秀獎3組。
文案類廣告語需言簡意賅地闡述出課工場APP的品牌概念。河南大學新聞與傳播學院學生創作的廣告語為“‘薪’滿意足,盡在此‘課’”。該廣告語的重點在于“薪”與“課”兩個字,簡單的詞語更改傳遞出課工場通過專業的教學模式和豐富的課程可實現學生未來高薪就業。作為IT教育的鋒銳力量,課工場一直為廣大大學生群體提供專業、可靠的前沿技術教育。

(《課工場廣告語》文案內容)
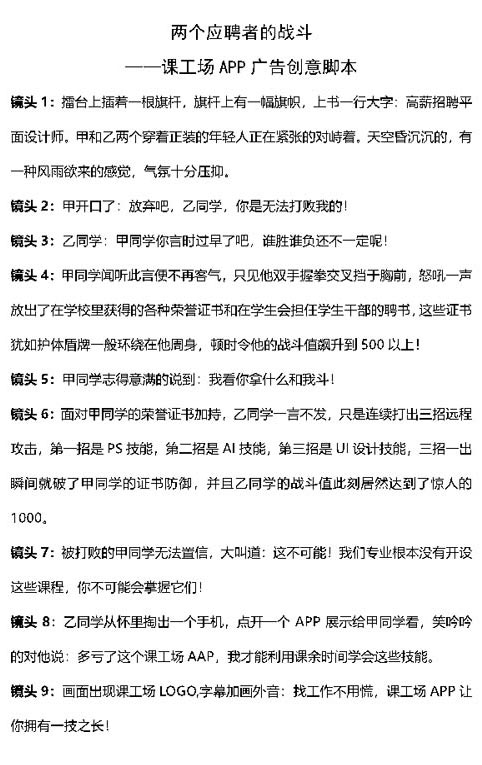
長文案作品可通過創意腳本、產品故事等年輕人喜歡的方式清晰傳達課工場APP。廣西工商職業技術學院學生作品《兩個應聘者的戰斗》選擇了創意腳本的創作形式,內容主要為應聘者為了競爭平面設計師一職進行技能斗爭,最終有課工場APP加持的一方獲得勝利。該作品內容細膩、情節飽滿,讓大眾了解到課工場APP可便于大學生充分利用碎片化時間充電學習,幫助有夢想的年輕人獲得穩步的技能提升。

(《兩個應聘者的戰斗》腳本內容)
所有作品總結完后,課工場將從所有報名參與命題的作品中選出優秀作品獲得“企業獎”獎金,優秀作品有機會被企業采用,并將對優秀選手提供實習機會。更多相關信息可關注課工場官方微博及課工場微信公眾號(ID:kgc-vip),官方平臺將對后續活動進行公布。
近期,大廣賽還攜手中國廣告網平臺舉辦了第十一屆大廣賽獲獎作品【網絡最佳人氣獎】的評選活動(僅平面等級獎作品參與投票),鼓勵同學們通過合理渠道提升作品人氣;顒訒r間為2019年10月11日至11月8日;顒右悦}為單位,各命題中人氣最高的作品當選【網絡最佳人氣獎】并頒發證書,您可登陸大廣賽官方投票頁面為喜愛的課工場作品進行投票鼓勵,讓參賽學生們離自己的夢想更近一步。