【項目背景】
2014年9月26日,財金2014[76]號文件——《關于推廣運用政府和社會資本合作模式有關問題的通知》,為貫徹落實黨的十八屆三中全會關于“允許社會資本通過特許經營等方式參與城市基礎設施投資和運營”精神,拓寬城鎮化建設融資渠道,促進政府職能加快轉變,完善財政投入及管理方式,盡快形成有利于促進政府和社會資本合作模式(Public-Private Partnership,PPP)發展的制度體系。依據該文件,結合北京會計學院隸屬財政部的資源優勢,特舉辦“政府與社會資本合作(PPP)模式實戰操作高級研修班”。
【主辦單位】
北京國家會計學院是國務院于1998年批準成立的國務院事業單位,由財政部代管。2012年納入財政部所屬事業單位機構編制。學院實行董事會領導下的院長負責制,董事會由財政部、中央組織部、國家發展與改革委員會、國務院國有資產監督管理委員會、商務部、教育部、人社部、中國人民銀行、審計署、國家稅務總局、中國證監會、中國銀監會、國務院臺灣事務辦公室等組成。董事會主席由財政部部長擔任。
【學習對象】
·政府相關部門:發改委(特許經營)、物價局、財政局(政府購買服務)、建設局、市政局、 水務局、交通局、環保局 、開發區、高新區等
·相關行業和企業:城市供水、供暖、供氣、污水和垃圾處理、保障性安居工程、地下綜合管廊、軌道交通、醫療和養老服務設施等企業
·專業服務機構:投資銀行、信托機構、咨詢公司、財務顧問、律師等
【時間地點】
·培訓時間:2015年1月12日-15日(共四天),報到時間:2015年1月11日
友情提示 : 2015年3月份開班時間另行通知,現可接受咨詢預約
·培訓地點:北京國家會計學院
【學習平臺】
·方式多樣培訓形式
·行業實戰標桿案例分享
·構建班級交流平臺
·專家團隊后續服務
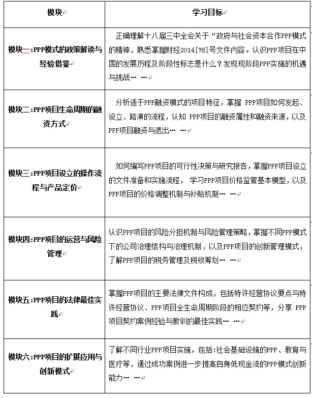
【培訓內容】

【師資團隊】
由財政部、住建部等相關領導、北京國家會計學院教授、企業實務界專家等組成
【學習費用】
1、培訓費:3800元/人(含培訓、咨詢、資料、場地等費用,不含食宿)。
2、食宿收費標準305元/人/天(單人間、含三餐等費用)。
單位名稱:北京國家會計學院
賬號:11001020100056030985
開戶行:建行北京市分行順義天竺支行
備注:培訓費可以選擇現金、刷卡、匯款、支票(限北京地區)等方式繳納;食宿費用只能先預交現金,最后根據實際消費結算;
【證書頒發】
培訓班結束后由北京國家會計學院頒發結業證書。 |